Sale price $59.99 -100% Regular price
Regular price $59.99

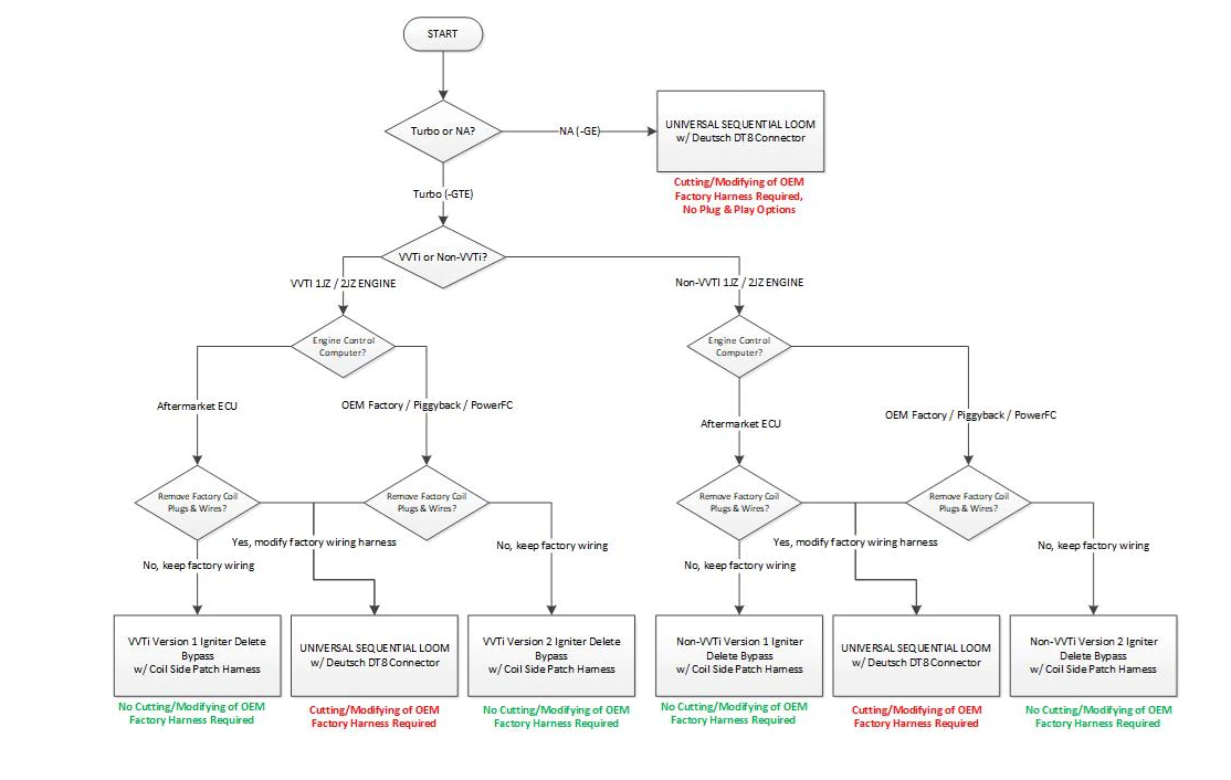
SYLTECH - IGNITOR DELETE PATCH CONNECTOR TO SUIT TOYOTA 1JZGTE / 2JZGTE

Part Number: JZIGNITORDEL-2-V1
Ignitor Delete Type:

Warehouse Icon Inventory Location: Boost Factory Calgary Canada

Stock: 1

1

Introducing the Ignitor Delete Patch Connector designed specifically for Toyota 1JZ and 2JZ Non VVTi & VVTi engines. This essential component offers a convenient solution for those looking to upgrade their engine control units (ECUs) without compromising their factory wiring or wanting to retain an OEM ECU but still upgrade their ignition system. With two options available, you can choose the version that best suits your needs.

Option 1: V1 Ignitor Delete Patch Connector The V1 Ignitor Delete is ideal for customers who wish to install a standalone, fully programmable aftermarket ECU. This version allows you to seamlessly integrate your new ECU without the need to cut any of your factory wiring. It provides a hassle-free solution, ensuring a smooth transition to a more advanced engine management system.

Option 2: V2 Ignitor Delete Patch Connector The V2 Ignitor Delete Patch Connector is tailored for customers running an OEM ECU, a piggyback-type ECU, or the popular Apexi Power FC. With this version, you can enjoy the benefits of these specific ECU setups without compromising the integrity of your wiring. Whether you're seeking to fine-tune your engine's performance or maintain compatibility with your existing setup, the V2 Ignitor Delete is the perfect choice.

Upgrade your Toyota 1JZ or 2JZ engine with confidence, knowing that our Ignitor Delete Patch Connectors provide a reliable and efficient solution for ECU upgrades or retaining OEM ECU. With these options available, you can select the version that best suits your specific requirements and select the additional wiring harness if needed

Please note: Professional installation is recommended for optimal results. Ensure compatibility with your specific vehicle model and ECU setup before making your purchase.

*Please see images attached for application data

** If you have a Non Turbo 1JZ or 2JZ GE engine please send through an image of your igniter prior to purchase for confirmation on 
compatibility



This Platinum Racing Product May Fit Other Applications please Contact us if you are unsure of fitment HERE

Recommendations